在CentOS7上二进制部署Kubernetes v1.20.X高可用集群

服务器硬件配置推荐


Mater节点

  • 物理机虚拟机均可,至少1台,高可用集群至少2台(etcd集群必须奇数台)
  • 推荐配置:实验环境2核2G、测试环境2核4G、生产环境8核16G
  • 关闭所有swap分区或不划分swap分区

Node节点

  • 物理机虚拟机均可,大于等于1台
  • 推荐配置:实验环境2核2G、测试环境4核8G、生产环境16核64G
  • 关闭所有swap分区或不划分swap分区

部署架构图


实验环境信息


主机名 配置 操作系统 IP地址 角色 组件
easyk8s1 2核2G CentOS7.5 10.211.55.7 Master
Node
kube-apiserver
kube-controller-manager
kube-scheduler
etcd
keepalived
haproxy
docker
kubelet
kube-proxy
easyk8s2 2核2G CentOS7.5 10.211.55.8 Master
Node
kube-apiserver
kube-controller-manager
kube-scheduler
etcd
keepalived
haproxy
docker
kubelet
kube-proxy
easyk8s3 2核2G CentOS7.5 10.211.55.9 Master
Node
kube-apiserver
kube-controller-manager
kube-scheduler
etcd
keepalived
haproxy
docker
kubelet
kube-proxy
VIP:10.211.55.10

系统初始化


关闭防火墙

1
2
systemctl stop firewalld
systemctl disable firewalld

关闭selinux

1
2
setenforce 0
sed -i "s/^SELINUX=enforcing/SELINUX=disabled/g" /etc/selinux/config

关闭swap

1
2
swapoff -a
echo 'swapoff -a ' >> /etc/rc.d/rc.local

配置主机名

1
hostnamectl set-hostname ${HOSTNAME}

添加所有节点的本地host解析

1
2
3
4
5
cat >> /etc/hosts << EOF
10.211.55.7 easyk8s1
10.211.55.8 easyk8s2
10.211.55.9 easyk8s3
EOF

安装基础软件包

1
yum install vim net-tools lrzsz unzip dos2unix telnet sysstat iotop pciutils lsof tcpdump psmisc bc wget socat -y

内核开启网络支持

1
2
3
4
5
6
7
8
9
10
11
cat >  /etc/sysctl.d/k8s.conf << EOF
net.bridge.bridge-nf-call-ip6tables = 1
net.bridge.bridge-nf-call-iptables = 1
net.ipv4.ip_forward = 1
net.ipv4.ip_nonlocal_bind = 1
net.ipv4.neigh.default.gc_thresh1 = 80000
net.ipv4.neigh.default.gc_thresh2 = 90000
net.ipv4.neigh.default.gc_thresh3 = 100000
EOF
modprobe br_netfilter
sysctl --system

配置master1到所有节点(包括自身)的ssh免密登录

在master1上执行以下命令生成密钥文件(一路直接回车即可)

1
ssh-keygen -t rsa

然后把公钥拷贝到所有节点(包括自身)

1
2
3
ssh-copy-id -i ~/.ssh/id_rsa.pub easyk8s1
ssh-copy-id -i ~/.ssh/id_rsa.pub easyk8s2
ssh-copy-id -i ~/.ssh/id_rsa.pub easyk8s3

在master1上通过ssh命令验证到所有节点(包括自身)均可免密登录

1
2
3
ssh easyk8s1
ssh easyk8s2
ssh easyk8s3

节点之间时间同步

Server端

说明
如果环境可以访问互联网,可以不需要自己搭建Server端,参考Client端部分设置所有节点与公共NTP服务器(例如ntp.aliyun.com)同步即可

1
2
3
4
5
6
7
8
9
10
11
12
13
14
15
16
17
18
19
20
21
22
23
24
25
26
27
28
29
30
31
32
# 设置时区为Asia/Shanghai
timedatectl set-timezone Asia/Shanghai

# 安装chrony并备份配置文件
yum install chrony ntpdate -y
cp -a /etc/chrony.conf /etc/chrony.conf.bak

# 修改Server端配置文件如下,标注的地方需要修改
cat > /etc/chrony.conf << EOF
stratumweight 0
driftfile /var/lib/chrony/drift
rtcsync
makestep 10 3
allow 10.211.55.0/24 # 设置为实际环境客户端所属IP网段
smoothtime 400 0.01

bindcmdaddress 127.0.0.1
bindcmdaddress ::1

local stratum 8
manual
keyfile /etc/chrony.keys
#initstepslew 10 client1 client3 client6
noclientlog
logchange 0.5
logdir /var/log/chrony
EOF

# 启动服务,设置开机自启
systemctl restart chronyd.service
systemctl enable chronyd.service
systemctl status chronyd.service

Client端

1
2
3
4
5
6
7
8
9
10
11
12
13
14
15
16
17
18
19
20
21
# 设置时区为Asia/Shanghai
timedatectl set-timezone Asia/Shanghai

# 安装chrony并备份配置文件
yum install chrony ntpdate -y
cp -a /etc/chrony.conf /etc/chrony.conf.bak

# 修改Client端配置文件
sed -i "s%^server%#server%g" /etc/chrony.conf
echo "server 10.211.55.7 iburst" >> /etc/chrony.conf # 设置NTP Server服务器,IP地址替换为实际环境Server端的IP地址

# 手动同步一次时间,IP地址替换为实际环境Server端的IP地址
ntpdate 10.211.55.7

# 启动服务,设置开机自启
systemctl restart chronyd.service
systemctl enable chronyd.service
systemctl status chronyd.service

chronyc sources # 查看NTP Server端状态
chronyc tracking # 查看NTP详细信息

安装CFSSL工具


CFSSL是CloudFlare开源的一款PKI/TLS工具。 CFSSL包含一个命令行工具和一个用于签名,验证并且捆绑TLS证书的HTTP API服务。使用Go语言编写

在其中一台节点(建议用master1)上执行以下命令直接进行安装

1
2
3
4
5
curl -s -L -o /usr/local/bin/cfssl https://pkg.cfssl.org/R1.2/cfssl_linux-amd64
curl -s -L -o /usr/local/bin/cfssljson https://pkg.cfssl.org/R1.2/cfssljson_linux-amd64
curl -s -L -o /usr/local/bin/cfssl-certinfo https://pkg.cfssl.org/R1.2/cfssl-certinfo_linux-amd64
chmod +x /usr/local/bin/cfssl*
cfssl version

说明
如果环境无法联网,则下载最新版本的cfssl_linux-amd64cfssljson_linux-amd64cfssl-certinfo_linux-amd64并上传到其中一台节点的/root目录下(建议用master1),并执行以下命令安装cfssl

1
2
3
4
5
mv /root/cfssl_linux-amd64 /usr/local/bin/cfssl
mv /root/cfssljson_linux-amd64 /usr/local/bin/cfssljson
mv /root/cfssl-certinfo_linux-amd64 /usr/local/bin/cfssl-certinfo
chmod +x /usr/local/bin/cfssl*
cfssl version

部署etcd数据库集群


etcd是基于Raft的分布式key-value存储系统,由CoreOS开发,常用于服务发现、共享配置以及并发控制(如leader选举、分布式锁等)。Kubernetes使用 etcd存储所有运行数据。

使用cfssl为etcd生成自签证书

在安装了cfssl工具的节点上执行以下命令为etcd创建对应的ca机构并生成自签证书

1
2
3
4
5
6
7
8
9
10
11
12
13
14
15
16
17
18
19
20
21
22
23
24
25
26
27
28
29
30
31
32
33
34
35
36
37
38
39
40
41
42
43
44
45
46
47
48
49
50
51
52
53
54
55
56
57
58
59
60
61
62
63
64
65
66
67
68
69
70
71
72
73
74
75
76
77
78
79
80
81
# 创建工作目录
mkdir /root/etcd-cert && cd /root/etcd-cert


# 创建ca-csr.json文件
cat > ca-csr.json << EOF
{
"CN": "etcd CA",
"key": {
"algo": "rsa",
"size": 2048
},
"names": [
{
"C": "CN",
"L": "ShenZhen",
"ST": "ShenZhen"
}
]
}
EOF


# 创建ca-config.json文件
# 配置证书生成策略,让CA软件知道颁发什么样的证书
# ca-config.json:定义多个profiles,分别指定不同的过期时间,使用场景等参数,这里我们只定义了etcd一个profile
# signing:表示该证书可用于签名其它证书
# server auth:表示client可以使用该CA对server提供的证书进行验证
# client auth:表示server可以用该CA对client提供的证书进行验证
cat > ca-config.json << EOF
{
"signing": {
"default": {
"expiry": "876000h"
},
"profiles": {
"etcd": {
"expiry": "876000h",
"usages": [
"signing",
"key encipherment",
"server auth",
"client auth"
]
}
}
}
}
EOF


# 创建etcd-csr.json文件
# hosts字段需要把所有etcd集群节点的IP地址都添加进去
cat > etcd-csr.json << EOF
{
"CN": "etcd",
"hosts": [
"10.211.55.7",
"10.211.55.8",
"10.211.55.9"
],
"key": {
"algo": "rsa",
"size": 2048
},
"names": [
{
"C": "CN",
"L": "ShenZhen",
"ST": "ShenZhen"
}
]
}
EOF


# 生成CA证书和私钥
cfssl gencert -initca ca-csr.json | cfssljson -bare ca -

# 为etcd生成自签证书
cfssl gencert -ca=ca.pem -ca-key=ca-key.pem -config=ca-config.json -profile=etcd etcd-csr.json | cfssljson -bare etcd

部署etcd3.5版本

访问https://github.com/etcd-io/etcd/releases下载etcd3.5版本的二进制包(本文以3.5.0为例),并上传到其中一台etcd节点的/root目录下,然后执行以下命令解压并创建etcd相关目录和配置文件

1
2
3
4
5
6
7
8
9
10
11
12
13
14
15
16
17
18
19
20
21
22
23
24
25
26
27
28
29
30
31
32
33
34
35
36
37
38
39
40
41
42
43
44
45
46
47
48
49
50
51
52
53
54
55
56
57
58
59
60
61
62
63
64
65
66
67
# 解压到/opt
cd /root/
tar zxf etcd-v3.5.0-linux-amd64.tar.gz -C /opt/
mv /opt/etcd-v3.5.0-linux-amd64/ /opt/etcd

# 创建二进制文件存放目录、配置文件存放目录、证书存放目录
mkdir /opt/etcd/bin
mkdir /opt/etcd/cfg
mkdir /opt/etcd/ssl

# 拷贝二进制文件到bin目录下
cp -a /opt/etcd/etcd* /opt/etcd/bin/

# 拷贝上一步生成的自签证书到ssl目录下
cp -a /root/etcd-cert/{ca,etcd,etcd-key}.pem /opt/etcd/ssl/

# 创建etcd集群配置文件,标注部分按实际情况进行修改
cat > /opt/etcd/cfg/etcd.conf << EOF
#[Member]
# 自定义此etcd节点的名称,集群内唯一
ETCD_NAME="etcd-1"
# 定义etcd数据存放目录
ETCD_DATA_DIR="/var/lib/etcd/default.etcd"
# 定义本机和成员之间通信的地址
ETCD_LISTEN_PEER_URLS="https://10.211.55.7:2380"
# 定义etcd对外提供服务的地址
ETCD_LISTEN_CLIENT_URLS="https://10.211.55.7:2379,http://127.0.0.1:2379"

#[Clustering]
# 定义该节点成员对等URL地址,且会通告集群的其余成员节点
ETCD_INITIAL_ADVERTISE_PEER_URLS="https://10.211.55.7:2380"
# 此成员的客户端URL列表,用于通告群集的其余部分
ETCD_ADVERTISE_CLIENT_URLS="https://10.211.55.7:2379"
# 集群中所有节点的信息
ETCD_INITIAL_CLUSTER="etcd-1=https://10.211.55.7:2380,etcd-2=https://10.211.55.8:2380,etcd-3=https://10.211.55.9:2380"
# 创建集群的token,这个值每个集群保持唯一
ETCD_INITIAL_CLUSTER_TOKEN="etcd-cluster"
# 设置new为初始静态或DNS引导期间出现的所有成员。如果将此选项设置为existing,则etcd将尝试加入现有群集
ETCD_INITIAL_CLUSTER_STATE="new"
# flannel操作etcd使用的是v2的API,而kubernetes操作etcd使用的v3的API,在ETCD3.5版本中默认关闭v2版本,所以为了兼容flannel,要设置开启v2的API
ETCD_ENABLE_V2="true"
EOF

# 创建etcd的Service文件
cat > /usr/lib/systemd/system/etcd.service << EOF
[Unit]
Description=Etcd Server
After=network.target
After=network-online.target
Wants=network-online.target

[Service]
Type=notify
EnvironmentFile=/opt/etcd/cfg/etcd.conf
ExecStart=/opt/etcd/bin/etcd \\
--cert-file=/opt/etcd/ssl/etcd.pem \\
--key-file=/opt/etcd/ssl/etcd-key.pem \\
--peer-cert-file=/opt/etcd/ssl/etcd.pem \\
--peer-key-file=/opt/etcd/ssl/etcd-key.pem \\
--trusted-ca-file=/opt/etcd/ssl/ca.pem \\
--peer-trusted-ca-file=/opt/etcd/ssl/ca.pem
Restart=on-failure
LimitNOFILE=65536

[Install]
WantedBy=multi-user.target
EOF

将etcd目录和Service文件拷贝到其余etcd集群节点上,并修改etcd配置文件中的ETCD_NAMEETCD_LISTEN_PEER_URLSETCD_LISTEN_CLIENT_URLSETCD_INITIAL_ADVERTISE_PEER_URLSETCD_ADVERTISE_CLIENT_URLS参数

1
2
3
4
5
6
7
8
9
10
11
12
13
14
15
16
17
18
19
20
21
22
23
24
25
26
27
28
29
# 拷贝etcd目录和etcd.service到其余etcd集群节点上
scp -r /opt/etcd/ easyk8s2:/opt/
scp -r /usr/lib/systemd/system/etcd.service easyk8s2:/usr/lib/systemd/system/

# 修改etcd集群配置文件
vim /opt/etcd/cfg/etcd.conf
#[Member]
# 自定义此etcd节点的名称,集群内唯一
ETCD_NAME="etcd-2"
# 定义etcd数据存放目录
ETCD_DATA_DIR="/var/lib/etcd/default.etcd"
# 定义本机和成员之间通信的地址
ETCD_LISTEN_PEER_URLS="https://10.211.55.8:2380"
# 定义etcd对外提供服务的地址
ETCD_LISTEN_CLIENT_URLS="https://10.211.55.8:2379,http://127.0.0.1:2379"

#[Clustering]
# 定义该节点成员对等URL地址,且会通告集群的其余成员节点
ETCD_INITIAL_ADVERTISE_PEER_URLS="https://10.211.55.8:2380"
# 此成员的客户端URL列表,用于通告群集的其余部分
ETCD_ADVERTISE_CLIENT_URLS="https://10.211.55.8:2379"
# 集群中所有节点的信息
ETCD_INITIAL_CLUSTER="etcd-1=https://10.211.55.7:2380,etcd-2=https://10.211.55.8:2380,etcd-3=https://10.211.55.9:2380"
# 创建集群的token,这个值每个集群保持唯一
ETCD_INITIAL_CLUSTER_TOKEN="etcd-cluster"
# 设置new为初始静态或DNS引导期间出现的所有成员。如果将此选项设置为existing,则etcd将尝试加入现有群集
ETCD_INITIAL_CLUSTER_STATE="new"
# flannel操作etcd使用的是v2的API,而kubernetes操作etcd使用的v3的API,在ETCD3.5版本中默认关闭v2版本,所以为了兼容flannel,要设置开启v2的API
ETCD_ENABLE_V2="true"

在所有etcd集群节点上设置etcd开机自启并启动etcd

说明
在第一台节点上执行start后会一直卡着无法返回命令提示符,这是因为在等待其他节点准备就绪,继续启动其余节点即可

1
2
3
systemctl daemon-reload
systemctl enable etcd
systemctl start etcd

在任意etcd节点上执行以下命令查看集群状态,如果所有节点均处于healthy状态则表示etcd集群部署成功

1
/opt/etcd/bin/etcdctl --cacert=/opt/etcd/ssl/ca.pem --cert=/opt/etcd/ssl/etcd.pem --key=/opt/etcd/ssl/etcd-key.pem --endpoints="https://10.211.55.7:2379,https://10.211.55.8:2379,https://10.211.55.9:2379" endpoint health

卸载etcd

如果安装失败需要卸载重新安装,在所有etcd节点上执行以下命令即可

1
2
3
4
5
systemctl stop etcd
systemctl disable etcd
rm -rf /opt/etcd/
rm -rf /usr/lib/systemd/system/etcd.service
rm -rf /var/lib/etcd/

配置HAProxy和Keepalived(单Master节点部署忽略此步)


HAProxy

说明
所有HAProxy节点上的配置文件都是一样的

1
2
3
4
5
6
7
8
9
10
11
12
13
14
15
16
17
18
19
20
21
22
23
24
25
26
27
28
29
30
31
32
33
34
35
36
37
38
39
40
41
42
43
44
45
46
47
48
49
50
51
52
53
54
55
56
57
58
59
60
61
62
63
64
65
66
67
68
69
70
71
72
# 安装HAProxy并备份配置文件
yum install -y haproxy
cp -a /etc/haproxy/haproxy.cfg /etc/haproxy/haproxy.cfg.bak

# 修改HAProxy配置文件如下,标注的地方根据实际环境情况修改
cat > /etc/haproxy/haproxy.cfg << EOF
global
chroot /var/lib/haproxy
daemon
group haproxy
user haproxy
log 127.0.0.1 local0 info
pidfile /var/lib/haproxy.pid
maxconn 20000
spread-checks 3
nbproc 8

defaults
log global
mode tcp
retries 3
option redispatch

listen stats
bind 0.0.0.0:9000
mode http
stats enable
stats uri /
stats refresh 15s
stats realm Haproxy\ Stats
stats auth k8s:k8s
timeout server 15s
timeout client 15s
timeout connect 15s
bind-process 1

listen k8s-apiserver
bind 0.0.0.0:8443 # 指定绑定的IP和端口,端口建议用非6443端口(此处用8443),因为如果HAProxy是和kube-apiserver部署在同一台服务器上,用6443会产生端口冲突,如果不是部署在同一台机器上则此处端口可以使用6443
mode tcp
balance roundrobin
timeout server 15s
timeout client 15s
timeout connect 15s
server easyk8s1-kube-apiserver 10.211.55.7:6443 check port 6443 inter 5000 fall 5 #转发到easyk8s1的kube-apiserver上,kube-apiserver端口默认是6443
server easyk8s2-kube-apiserver 10.211.55.8:6443 check port 6443 inter 5000 fall 5 #转发到easyk8s2的kube-apiserver上,kube-apiserver端口默认是6443
server easyk8s3-kube-apiserver 10.211.55.9:6443 check port 6443 inter 5000 fall 5 #转发到easyk8s3的kube-apiserver上,kube-apiserver端口默认是6443
EOF

# 修改/etc/sysconfig/rsyslog文件
vim /etc/sysconfig/rsyslog
# 把SYSLOGD_OPTIONS=""改为SYSLOGD_OPTIONS="-c 2 -r -m 0"
SYSLOGD_OPTIONS="-c 2 -r -m 0"

# 修改/etc/rsyslog.conf文件,添加以下配置
cat >> /etc/rsyslog.conf << EOF
\$ModLoad imudp
\$UDPServerRun 514
local0.* /var/log/haproxy/haproxy.log
EOF

# 创建日志目录并赋予可写权限
mkdir -p /var/log/haproxy && chmod a+w /var/log/haproxy

# 重启rsyslog服务
systemctl restart rsyslog
netstat -nuple | grep 514

# 启动HAProxy并设置开机自启
haproxy -c -f /etc/haproxy/haproxy.cfg
systemctl restart haproxy
systemctl enable haproxy
systemctl status haproxy

Keepalived

1
2
3
4
5
6
7
8
9
10
11
12
13
14
15
16
17
18
19
20
21
22
23
24
25
26
27
28
29
30
31
32
33
34
35
36
37
38
39
40
41
42
43
44
45
46
47
48
49
50
51
52
53
54
# 安装Keeplived并备份配置文件
yum install -y keepalived
cp -a /etc/keepalived/keepalived.conf /etc/keepalived/keepalived.conf.bak

# 修改Keeplived配置文件如下,标注的地方根据实际环境情况修改
cat > /etc/keepalived/keepalived.conf << EOF
! Configuration File for keepalived

global_defs {
router_id easyk8s1 # 标识,用机器主机名作为标识
}

vrrp_script check_haproxy {
script "/etc/keepalived/check_haproxy.sh"
}

vrrp_instance VI_1 {
state MASTER # 设置角色,第一个master节点为MASTER,剩余的节点均为BACKUP
interface eth0 # 设置VIP绑定端口
virtual_router_id 51 # 让MASTER和BACKUP在同一个虚拟路由里,ID号必须相同
priority 150 # 优先级,谁的优先级高谁就是MASTER,值越大优先级越高
advert_int 1 # 心跳间隔时间
authentication {
auth_type PASS # 认证
auth_pass k8s # 密码
}
virtual_ipaddress {
10.211.55.10 # 虚拟IP
}
track_script {
check_haproxy
}
}
EOF

# 创建HAProxy检测脚本
cat > /etc/keepalived/check_haproxy.sh << EOF
#!/bin/bash
count=\$(ps -ef| grep haproxy | egrep -cv "grep|\$\$")

if [ "\$count" -eq 0 ];then
exit 1
else
exit 0
fi
EOF

# 授予HAProxy检测脚本可执行权限
chmod +x /etc/keepalived/check_haproxy.sh

# 启动Keepalived并设置开机自启
systemctl restart keepalived.service
systemctl enable keepalived.service
systemctl status keepalived.service

部署Master组件


使用cfssl为各组件生成自签证书

在安装了cfssl工具的节点上执行以下命令为各个组件创建对应的ca机构并生成自签证书

1
2
3
4
5
6
7
8
9
10
11
12
13
14
15
16
17
18
19
20
21
22
23
24
25
26
27
28
29
30
31
32
33
34
35
36
37
38
39
40
41
42
43
44
45
46
47
48
49
50
51
52
53
54
55
56
57
58
59
60
61
62
63
64
65
66
67
68
69
70
71
72
73
74
75
76
77
78
79
80
81
82
83
84
85
86
87
88
89
90
91
92
93
94
95
96
97
98
99
100
101
102
103
104
105
106
107
108
109
110
111
112
113
114
115
116
117
118
119
120
121
122
123
124
125
126
127
128
129
130
131
132
133
134
135
136
137
138
139
140
141
142
143
144
145
146
147
148
149
150
151
152
153
154
155
156
157
158
159
160
161
162
163
164
165
166
167
168
169
170
171
172
173
174
175
176
177
178
179
180
181
182
183
184
185
186
187
188
189
190
191
192
193
194
195
196
197
# 创建工作目录
mkdir /root/k8s-cert && cd /root/k8s-cert


# 创建ca-csr.json文件
cat > ca-csr.json << EOF
{
"CN": "kubernetes",
"key": {
"algo": "rsa",
"size": 2048
},
"names": [
{
"C": "CN",
"L": "ShenZhen",
"ST": "ShenZhen",
"O": "k8s",
"OU": "System"
}
]
}
EOF


# 创建ca-config.json文件
# 配置证书生成策略,让CA软件知道颁发什么样的证书
# ca-config.json:定义多个profiles,分别指定不同的过期时间,使用场景等参数,这里我们只定义了kubernetes一个profile
# signing:表示该证书可用于签名其它证书
# server auth:表示client可以使用该CA对server提供的证书进行验证
# client auth:表示server可以用该CA对client提供的证书进行验证
cat > ca-config.json << EOF
{
"signing": {
"default": {
"expiry": "876000h"
},
"profiles": {
"kubernetes": {
"expiry": "876000h",
"usages": [
"signing",
"key encipherment",
"server auth",
"client auth"
]
}
}
}
}
EOF


# 创建apiserver-csr.json文件
# hosts字段指定授权使用该证书的IP或域名列表,包括apiserver节点IP、负载均衡器节点IP地址、VIP地址、Kubernetes服务IP和域名
# Kubernetes服务IP是apiserver自动创建的,一般是--service-cluster-ip-range参数指定的网段的第一个IP地址(本例中为10.0.0.1)
# --service-cluster-ip-range参数在kube-apiserver.conf和kube-controller-manager.conf中配置
# 127.0.0.1不要修改
# 默认Kubernetes域名后缀为cluster.local,如果要使用非默认域名如koenli.net,需要修改域名列表中的最后两个域名为kubernetes.default.svc.koenli、kubernetes.default.svc.koenli.net
cat > apiserver-csr.json << EOF
{
"CN": "kubernetes",
"hosts": [
"10.0.0.1",
"127.0.0.1",
"kubernetes",
"kubernetes.default",
"kubernetes.default.svc",
"kubernetes.default.svc.cluster",
"kubernetes.default.svc.cluster.local",
"10.211.55.7",
"10.211.55.8",
"10.211.55.9",
"10.211.55.10"
],
"key": {
"algo": "rsa",
"size": 2048
},
"names": [
{
"C": "CN",
"L": "ShenZhen",
"ST": "ShenZhen",
"O": "k8s",
"OU": "System"
}
]
}
EOF


# 创建kube-controller-manager-csr.json文件
cat > kube-controller-manager-csr.json << EOF
{
"CN": "system:kube-controller-manager",
"hosts": [""],
"key": {
"algo": "rsa",
"size": 2048
},
"names": [
{
"C": "CN",
"L": "ShenZhen",
"ST": "ShenZhen",
"O": "system:masters",
"OU": "System"
}
]
}
EOF


# 创建kube-scheduler-csr.json文件
cat > kube-scheduler-csr.json << EOF
{
"CN": "system:kube-scheduler",
"hosts": [""],
"key": {
"algo": "rsa",
"size": 2048
},
"names": [
{
"C": "CN",
"L": "ShenZhen",
"ST": "ShenZhen",
"O": "system:masters",
"OU": "System"
}
]
}
EOF


# 创建admin-csr.json文件
cat > admin-csr.json << EOF
{
"CN": "admin",
"hosts": [""],
"key": {
"algo": "rsa",
"size": 2048
},
"names": [
{
"C": "CN",
"L": "ShenZhen",
"ST": "ShenZhen",
"O": "system:masters",
"OU": "System"
}
]
}
EOF


# 创建kube-proxy-csr.json文件
cat > kube-proxy-csr.json << EOF
{
"CN": "system:kube-proxy",
"hosts": [""],
"key": {
"algo": "rsa",
"size": 2048
},
"names": [
{
"C": "CN",
"L": "ShenZhen",
"ST": "ShenZhen",
"O": "k8s",
"OU": "System"
}
]
}
EOF


# 生成CA证书和私钥
cfssl gencert -initca ca-csr.json | cfssljson -bare ca -

# 为apiserver生成自签证书
cfssl gencert -ca=ca.pem -ca-key=ca-key.pem -config=ca-config.json -profile=kubernetes apiserver-csr.json | cfssljson -bare apiserver

# 为kube-controller-manager生成自签证书
cfssl gencert -ca=ca.pem -ca-key=ca-key.pem -config=ca-config.json -profile=kubernetes kube-controller-manager-csr.json | cfssljson -bare kube-controller-manager

# 为kube-scheduler生成自签证书
cfssl gencert -ca=ca.pem -ca-key=ca-key.pem -config=ca-config.json -profile=kubernetes kube-scheduler-csr.json | cfssljson -bare kube-scheduler

# 为kubectl生成自签证书
cfssl gencert -ca=ca.pem -ca-key=ca-key.pem -config=ca-config.json -profile=kubernetes admin-csr.json | cfssljson -bare admin

# 为kube-proxy生成自签证书
cfssl gencert -ca=ca.pem -ca-key=ca-key.pem -config=ca-config.json -profile=kubernetes kube-proxy-csr.json | cfssljson -bare kube-proxy

部署apiserver、controller-manager和scheduler

二进制包下载地址:https://github.com/kubernetes/kubernetes/releases

在每个release版本的CHANGELOG中有每个版本的二进制包下载列表,下载对应平台下的Server Binaries(包含master/node组件),上传到其中一台Master节点的/root目录下(本文以1.20.9为例)

1
2
3
4
5
6
7
8
9
10
11
12
13
14
15
16
17
18
19
20
21
22
23
24
25
26
27
28
29
30
31
32
33
34
35
36
37
38
39
40
41
42
43
44
45
46
47
48
49
50
51
52
53
54
55
56
57
58
59
60
61
# 创建kubernetes工作目录
mkdir /opt/kubernetes
mkdir /opt/kubernetes/bin
mkdir /opt/kubernetes/cfg
mkdir /opt/kubernetes/ssl
mkdir /opt/kubernetes/logs

# 解压master binaries并拷贝所需的二进制文件到/opt/kubernetes/bin目录下
cd /root/
tar zxf kubernetes-server-linux-amd64.tar.gz
cp -a /root/kubernetes/server/bin/kube-apiserver /opt/kubernetes/bin/
cp -a /root/kubernetes/server/bin/kube-controller-manager /opt/kubernetes/bin/
cp -a /root/kubernetes/server/bin/kube-scheduler /opt/kubernetes/bin/
cp -a /root/kubernetes/server/bin/kubectl /usr/local/bin/

# 拷贝自签证书到/opt/kubernetes/ssl目录下
cp -a /root/k8s-cert/{ca,ca-key,apiserver,apiserver-key}.pem /opt/kubernetes/ssl/

# 创建kube-apiserver配置文件,并根据下方参数说明表和实际情况修改参数值
cat > /opt/kubernetes/cfg/kube-apiserver.conf << EOF
KUBE_APISERVER_OPTS="--logtostderr=false \\
--v=2 \\
--log-dir=/opt/kubernetes/logs \\
--etcd-servers=https://10.211.55.7:2379,https://10.211.55.8:2379,https://10.211.55.9:2379 \\
--bind-address=10.211.55.7 \\
--secure-port=6443 \\
--advertise-address=10.211.55.7 \\
--allow-privileged=true \\
--service-cluster-ip-range=10.0.0.0/24 \\
--enable-admission-plugins=NamespaceLifecycle,LimitRanger,ServiceAccount,ResourceQuota,NodeRestriction \\
--authorization-mode=RBAC,Node \\
--enable-bootstrap-token-auth=true \\
--token-auth-file=/opt/kubernetes/cfg/token.csv \\
--service-node-port-range=30000-32767 \\
--kubelet-client-certificate=/opt/kubernetes/ssl/apiserver.pem \\
--kubelet-client-key=/opt/kubernetes/ssl/apiserver-key.pem \\
--tls-cert-file=/opt/kubernetes/ssl/apiserver.pem \\
--tls-private-key-file=/opt/kubernetes/ssl/apiserver-key.pem \\
--client-ca-file=/opt/kubernetes/ssl/ca.pem \\
--service-account-issuer=api \\
--service-account-signing-key-file=/opt/kubernetes/ssl/apiserver-key.pem \\
--service-account-key-file=/opt/kubernetes/ssl/ca-key.pem \\
--etcd-cafile=/opt/etcd/ssl/ca.pem \\
--etcd-certfile=/opt/etcd/ssl/etcd.pem \\
--etcd-keyfile=/opt/etcd/ssl/etcd-key.pem \\
--requestheader-client-ca-file=/opt/kubernetes/ssl/ca.pem \\
--proxy-client-cert-file=/opt/kubernetes/ssl/apiserver.pem \\
--proxy-client-key-file=/opt/kubernetes/ssl/apiserver-key.pem \\
--requestheader-allowed-names=kubernetes \\
--requestheader-extra-headers-prefix=X-Remote-Extra- \\
--requestheader-group-headers=X-Remote-Group \\
--requestheader-username-headers=X-Remote-User \\
--enable-aggregator-routing=true \\
--audit-log-maxage=30 \\
--audit-log-maxbackup=3 \\
--audit-log-maxsize=100 \\
--audit-log-path=/opt/kubernetes/logs/k8s-audit.log \\
--default-not-ready-toleration-seconds=20 \\
--default-unreachable-toleration-seconds=20 \\
--feature-gates=RemoveSelfLink=false"
EOF
参数 说明
--logtostderr 日志是否输出到标准错误输出
--v=2 日志级别0-8,数字越大,日志越详细
--log-dir 设置日志存放目录
--etcd-servers 指定etcd服务的URL
--bind-address apiserver监听地址
--secure-port apiserver监听端口,默认为6443
--advertise-address 通告地址,让其他节点通过此IP来连接apiserver
--allow-privileged 开启容器的privileged权限
--service-cluster-ip-range Kubernetes集群中Service的虚拟IP地址范围,以CIDR格式表示,例如169.169.0.0/16,该IP范围不能与部署机器的IP地址有重合
--enable-admission-plugins Kubernetes集群的准入控制设置,各控制模块以插件的形式依次生效。
--authorization-mode 授权模式
--enable-bootstrap-token-auth 启用bootstrap token认证
--service-node-port-range Kubernetes集群中Service可使用的端口号范围,默认值为30000~32767
--kubelet-client-certificate--kubelet-client-key 连接kubelet使用的证书和私钥
--tls-cert-file--tls-private-key-file--client-ca-file--service-account-key-file apiserver启用https所用的证书和私钥
--service-account-issuer--service-account-signing-key-file 1.20.X版本必须配置的参数
--etcd-cafile--etcd-certfile--etcd-keyfile 连接etcd所使用的证书
--requestheader-client-ca-file--proxy-client-cert-file--proxy-client-key-file--requestheader-allowed-names--requestheader-extra-headers-prefix--requestheader-group-headers--requestheader-username-headers--enable-aggregator-routing 启动聚合层相关配置
--audit-log-maxage--audit-log-maxbackup--audit-log-maxsize--audit-log-path 日志轮转、日志路径
1
2
3
4
5
6
7
8
9
10
11
12
13
14
15
16
17
18
19
20
21
22
# 创建kube-controller-manage配置文件,并根据下方参数说明表和实际情况修改参数值
cat > /opt/kubernetes/cfg/kube-controller-manager.conf << EOF
KUBE_CONTROLLER_MANAGER_OPTS="--logtostderr=false \\
--v=2 \\
--log-dir=/opt/kubernetes/logs \\
--leader-elect=true \\
--kubeconfig=/opt/kubernetes/cfg/kube-controller-manager.kubeconfig \\
--bind-address=127.0.0.1 \\
--allocate-node-cidrs=true \\
--cluster-cidr=10.244.0.0/16 \\
--service-cluster-ip-range=10.0.0.0/24 \\
--cluster-signing-cert-file=/opt/kubernetes/ssl/ca.pem \\
--cluster-signing-key-file=/opt/kubernetes/ssl/ca-key.pem \\
--root-ca-file=/opt/kubernetes/ssl/ca.pem \\
--service-account-private-key-file=/opt/kubernetes/ssl/ca-key.pem \\
--cluster-signing-duration=876000h0m0s \\
--node-monitor-grace-period=20s \\
--node-monitor-period=2s \\
--node-startup-grace-period=20s \\
--pod-eviction-timeout=20s \\
--node-eviction-rate=1"
EOF
参数 说明
--leader-elect 启用自动选举
--kubeconfig 指定连接apiserver的kubeconfig配置文件
--bind-address 配置controller-manager监听地址,不需要对外
--allocate-node-cidrs 允许安装CNI插件,自动分配IP
--cluster-cidr 集群pod的IP段,要与与CNI插件的IP段一致
--service-cluster-ip-range Service Cluster IP段,与kube-apiserver.conf中的--service-cluster-ip-range参数配置保持一致
--cluster-signing-cert-file--cluster-signing-key-file 用于集群签名的ca证书和私钥
--root-ca-file--service-account-private-key-file 签署service account的证书和私钥
--cluster-signing-duration 签发证书的有效期
1
2
3
4
5
6
7
8
9
10
11
12
13
14
15
16
17
18
19
20
21
22
# 生成kube-controller-manager访问apiserver的kubeconfig配置文件
# 以下是Shell命令,直接在终端执行
# KUBE_APISERVER地址修改为实际环境apiserver的IP:Port或VIP:Port
KUBE_CONFIG="/opt/kubernetes/cfg/kube-controller-manager.kubeconfig"
KUBE_APISERVER="https://10.211.55.10:8443"

cd /root/k8s-cert/
kubectl config set-cluster kubernetes \
--certificate-authority=/opt/kubernetes/ssl/ca.pem \
--embed-certs=true \
--server=${KUBE_APISERVER} \
--kubeconfig=${KUBE_CONFIG}
kubectl config set-credentials kube-controller-manager \
--client-certificate=./kube-controller-manager.pem \
--client-key=./kube-controller-manager-key.pem \
--embed-certs=true \
--kubeconfig=${KUBE_CONFIG}
kubectl config set-context default \
--cluster=kubernetes \
--user=kube-controller-manager \
--kubeconfig=${KUBE_CONFIG}
kubectl config use-context default --kubeconfig=${KUBE_CONFIG}
1
2
3
4
5
6
7
8
9
# 创建kube-scheduler配置文件,并根据下方参数说明表和实际情况修改参数值
cat > /opt/kubernetes/cfg/kube-scheduler.conf << EOF
KUBE_SCHEDULER_OPTS="--logtostderr=false \\
--v=2 \\
--log-dir=/opt/kubernetes/logs \\
--leader-elect=true \\
--kubeconfig=/opt/kubernetes/cfg/kube-scheduler.kubeconfig \\
--bind-address=127.0.0.1"
EOF
参数 说明
--kubeconfig 指定连接apiserver的kubeconfig配置文件
--leader-elect 启用自动选举
1
2
3
4
5
6
7
8
9
10
11
12
13
14
15
16
17
18
19
20
21
22
# 生成kube-scheduler访问apiserver的kubeconfig配置文件
# 以下是Shell命令,直接在终端执行
# KUBE_APISERVER地址修改为实际环境apiserver的IP:Port或VIP:Port
KUBE_CONFIG="/opt/kubernetes/cfg/kube-scheduler.kubeconfig"
KUBE_APISERVER="https://10.211.55.10:8443"

cd /root/k8s-cert/
kubectl config set-cluster kubernetes \
--certificate-authority=/opt/kubernetes/ssl/ca.pem \
--embed-certs=true \
--server=${KUBE_APISERVER} \
--kubeconfig=${KUBE_CONFIG}
kubectl config set-credentials kube-scheduler \
--client-certificate=./kube-scheduler.pem \
--client-key=./kube-scheduler-key.pem \
--embed-certs=true \
--kubeconfig=${KUBE_CONFIG}
kubectl config set-context default \
--cluster=kubernetes \
--user=kube-scheduler \
--kubeconfig=${KUBE_CONFIG}
kubectl config use-context default --kubeconfig=${KUBE_CONFIG}
1
2
3
4
5
6
7
8
9
10
11
12
13
14
15
16
17
18
19
20
21
22
23
24
25
26
27
28
29
30
31
32
33
34
35
36
37
38
39
40
41
42
43
44
45
46
47
48
# 创建kube-apiserver的Service文件
cat > /usr/lib/systemd/system/kube-apiserver.service << EOF
[Unit]
Description=Kubernetes API Server
Documentation=https://github.com/kubernetes/kubernetes

[Service]
EnvironmentFile=/opt/kubernetes/cfg/kube-apiserver.conf
ExecStart=/opt/kubernetes/bin/kube-apiserver \$KUBE_APISERVER_OPTS
Restart=on-failure

[Install]
WantedBy=multi-user.target
EOF



# 创建kube-controller-manager的Service文件
cat > /usr/lib/systemd/system/kube-controller-manager.service << EOF
[Unit]
Description=Kubernetes Controller Manager
Documentation=https://github.com/kubernetes/kubernetes

[Service]
EnvironmentFile=/opt/kubernetes/cfg/kube-controller-manager.conf
ExecStart=/opt/kubernetes/bin/kube-controller-manager \$KUBE_CONTROLLER_MANAGER_OPTS
Restart=on-failure

[Install]
WantedBy=multi-user.target
EOF



# 创建kube-scheduler的Service文件
cat > /usr/lib/systemd/system/kube-scheduler.service << EOF
[Unit]
Description=Kubernetes Scheduler
Documentation=https://github.com/kubernetes/kubernetes

[Service]
EnvironmentFile=/opt/kubernetes/cfg/kube-scheduler.conf
ExecStart=/opt/kubernetes/bin/kube-scheduler \$KUBE_SCHEDULER_OPTS
Restart=on-failure

[Install]
WantedBy=multi-user.target
EOF

随机生成一个32位字符串,用以创建token.csv文件

1
2
3
token=`head -c 16 /dev/urandom | od -An -t x | tr -d ' '`
echo "$token,kubelet-bootstrap,10001,'system:node-bootstrapper'" > /opt/kubernetes/cfg/token.csv
# token.csv文件的格式为:(第一列)随机字符串,(第二列)用户名,(第三列)UID,(第四列)用户组

说明
此处apiserver配置的token(32位随机字符串)必须要与后面node节点bootstrap.kubeconfig配置文件里的token一致

将kubernetes工作目录、etc工作目录下的ssl目录(证书和私钥文件)、Master组件的Service文件和kubectl二进制文件拷贝到其余Master节点的对应目录下

1
2
3
4
5
scp -r /opt/kubernetes/ easyk8s2:/opt/
ssh easyk8s2 mkdir -p /opt/etcd
scp -r /opt/etcd/ssl/ easyk8s2:/opt/etcd/
scp -r /usr/lib/systemd/system/{kube-apiserver,kube-controller-manager,kube-scheduler}.service easyk8s2:/usr/lib/systemd/system/
scp -r /usr/local/bin/kubectl easyk8s2:/usr/local/bin/

修改其余Master节点上/opt/kubernetes/cfg/kube-apiserver.conf配置文件中的--bind-address--advertise-address参数为本机IP

1
2
3
4
...
--bind-address=10.211.55.8 \
--advertise-address=10.211.55.8 \
...

在所有Master节点上执行以下命令设置api-server、controller-manager、scheduler开机自启并启动

1
2
3
4
5
6
7
8
9
10
systemctl daemon-reload
systemctl enable kube-apiserver
systemctl enable kube-controller-manager
systemctl enable kube-scheduler
systemctl start kube-apiserver
systemctl start kube-controller-manager
systemctl start kube-scheduler
systemctl status kube-apiserver
systemctl status kube-controller-manager
systemctl status kube-scheduler

在master1节点上执行以下命令生成kubectl访问集群的kubeconfig文件

1
2
3
4
5
6
7
8
9
10
11
12
13
14
15
16
17
18
19
20
21
22
23
24
mkdir -p /root/.kube

# 生成kubectl访问apiserver的kubeconfig配置文件
# 以下是Shell命令,直接在终端执行
# KUBE_APISERVER地址修改为实际环境apiserver的IP:Port或VIP:Port
KUBE_CONFIG="/root/.kube/config"
KUBE_APISERVER="https://10.211.55.10:8443"

cd /root/k8s-cert/
kubectl config set-cluster kubernetes \
--certificate-authority=/opt/kubernetes/ssl/ca.pem \
--embed-certs=true \
--server=${KUBE_APISERVER} \
--kubeconfig=${KUBE_CONFIG}
kubectl config set-credentials cluster-admin \
--client-certificate=./admin.pem \
--client-key=./admin-key.pem \
--embed-certs=true \
--kubeconfig=${KUBE_CONFIG}
kubectl config set-context default \
--cluster=kubernetes \
--user=cluster-admin \
--kubeconfig=${KUBE_CONFIG}
kubectl config use-context default --kubeconfig=${KUBE_CONFIG}

/root/.kube目录拷贝到其余master节点上,使得所有master节点均可通过kubectl访问集群

1
scp -r /root/.kube/ easyk8s2:/root/

此时你可以通过执行kubectl get cs获取Kubernetes的各服务端组件状态看是否为Healthy

1
2
3
4
5
6
7
8
# kubectl get cs
Warning: v1 ComponentStatus is deprecated in v1.19+
NAME STATUS MESSAGE ERROR
controller-manager Healthy ok
scheduler Healthy ok
etcd-0 Healthy {"health":"true","reason":""}
etcd-1 Healthy {"health":"true","reason":""}
etcd-2 Healthy {"health":"true","reason":""}

在任意一台master上执行以下命令授权kubelet-bootstrap用户允许请求证书

1
kubectl create clusterrolebinding kubelet-bootstrap --clusterrole=system:node-bootstrapper --user=kubelet-bootstrap

部署Node组件


安装Docker

二进制包下载地址:https://download.docker.com/linux/static/stable/

到对应平台的目录下载所需版本的Docker二进制包,并上传到所有Node节点的/root目录下(本文以x86平台下的18.09.9为例),然后依次在所有Node节点上执行以下命令安装Docker

1
2
3
4
5
6
7
8
9
10
11
12
13
14
15
16
17
18
19
20
21
22
23
24
25
26
27
28
29
30
31
32
33
34
35
36
37
38
39
40
# 解压并拷贝二进制文件到对应目录下
cd /root/
tar zxf docker-18.09.9.tgz
chmod 755 docker/*
cp -a docker/* /usr/bin/

# 创建Docker的Service文件
cat > /usr/lib/systemd/system/docker.service << EOF
[Unit]
Description=Docker Application Container Engine
Documentation=https://docs.docker.com
After=network-online.target firewalld.service containerd.service
Wants=network-online.target

[Service]
Type=notify
ExecStart=/usr/bin/dockerd
ExecReload=/bin/kill -s HUP \$MAINPID
TimeoutSec=0
RestartSec=2
Restart=always
StartLimitBurst=3
StartLimitInterval=60s
LimitNOFILE=1048576
LimitNPROC=1048576
LimitCORE=infinity
TasksMax=infinity
Delegate=yes
KillMode=process

[Install]
WantedBy=multi-user.target
EOF


# 设置Docker开机自启并启动
systemctl daemon-reload
systemctl start docker
systemctl enable docker
systemctl status docker

部署kubelet和kube-proxy

二进制包下载地址:https://github.com/kubernetes/kubernetes/releases

在每个release版本的CHANGELOG中有每个版本的二进制包下载列表,下载对应平台下的Server Binaries(包含master/node组件),上传到所有Node节点的/root目录下(本文以1.20.9为例),然后依次在所有Node节点上执行以下操作安装kubelet和kube-proxy

1
2
3
4
5
6
7
8
9
10
11
12
13
14
15
16
17
18
19
20
21
22
23
24
25
26
27
28
29
30
31
32
33
34
35
36
37
38
39
40
41
42
43
44
45
46
47
48
49
50
51
52
53
54
55
56
57
58
59
60
61
62
63
64
65
66
67
68
69
70
71
72
73
74
75
76
77
78
79
80
81
82
83
84
85
86
87
88
89
90
91
92
93
94
95
96
97
98
99
100
101
102
103
104
105
106
107
108
109
110
111
112
113
114
115
116
117
118
119
120
121
122
123
124
125
126
127
128
129
130
131
132
133
134
135
136
137
138
139
140
141
142
143
144
# 创建kubernetes工作目录
mkdir -p /opt/kubernetes
mkdir -p /opt/kubernetes/bin
mkdir -p /opt/kubernetes/cfg
mkdir -p /opt/kubernetes/ssl
mkdir -p /opt/kubernetes/logs

# 解压server binaries并拷贝所需的二进制文件到/opt/kubernetes/bin目录下
cd /root/
tar zxf kubernetes-server-linux-amd64.tar.gz
cp -a /root/kubernetes/server/bin/kubelet /opt/kubernetes/bin/
cp -a /root/kubernetes/server/bin/kube-proxy /opt/kubernetes/bin/

# 创建kubelet.conf配置文件,标注部分按实际情况进行修改
# --hostname-override:当前节点注册到Kubernetes显示的名称,集群内唯一
# --network-plugin:启用网络插件
# --kubeconfig:空路径,会自动生成,后面用于连接apiserver
# --bootstrap-kubeconfig:首次启动向apiserver申请证书
# --config:配置参数文件
# --cert-dir:证书生成目录
# --pod-infra-container-image:可用于指定管理Pod网络容器的pause镜像(registry.aliyuncs.com/google_containers/pause:3.2),可选参数
cat > /opt/kubernetes/cfg/kubelet.conf << EOF
KUBELET_OPTS="--logtostderr=false \\
--v=2 \\
--log-dir=/opt/kubernetes/logs \\
--hostname-override=easyk8s1 \\
--network-plugin=cni \\
--kubeconfig=/opt/kubernetes/cfg/kubelet.kubeconfig \\
--bootstrap-kubeconfig=/opt/kubernetes/cfg/bootstrap.kubeconfig \\
--config=/opt/kubernetes/cfg/kubelet-config.yml \\
--cert-dir=/opt/kubernetes/ssl"
EOF



# 创建kubelet-config.yml配置文件
# clusterDNS指定coredns的Service的ClusterIP地址,一般是--service-cluster-ip-range参数指定的网段的第二个IP地址
# 默认Kubernetes域名后缀为cluster.local,若使用非默认域名如koenli.net,需要修改clusterDomain为koenli.net
cat > /opt/kubernetes/cfg/kubelet-config.yml << EOF
kind: KubeletConfiguration
apiVersion: kubelet.config.k8s.io/v1beta1
address: 0.0.0.0
port: 10250
readOnlyPort: 10255
cgroupDriver: cgroupfs
clusterDNS:
- 10.0.0.2
clusterDomain: cluster.local
failSwapOn: false
authentication:
anonymous:
enabled: false
webhook:
cacheTTL: 2m0s
enabled: true
x509:
clientCAFile: /opt/kubernetes/ssl/ca.pem
authorization:
mode: Webhook
webhook:
cacheAuthorizedTTL: 5m0s
cacheUnauthorizedTTL: 30s
evictionHard:
imagefs.available: 15%
memory.available: 100Mi
nodefs.available: 10%
nodefs.inodesFree: 5%
maxOpenFiles: 1000000
maxPods: 110
EOF



# 创建kube-proxy.conf配置文件
cat > /opt/kubernetes/cfg/kube-proxy.conf << EOF
KUBE_PROXY_OPTS="--logtostderr=false \\
--v=2 \\
--log-dir=/opt/kubernetes/logs \\
--config=/opt/kubernetes/cfg/kube-proxy-config.yml"
EOF



# 创建kube-proxy-config.yml配置文件
# hostnameOverride字段配置当前节点注册到Kubernetes显示的名称,集群内唯一
# clusterCIDR字段配置Service Cluster IP段,与kube-apiserver.conf中的--service-cluster-ip-range参数配置保持一致
# mode字段配置kube-proxy使用的模式,iptables or ipvs
cat > /opt/kubernetes/cfg/kube-proxy-config.yml << EOF
kind: KubeProxyConfiguration
apiVersion: kubeproxy.config.k8s.io/v1alpha1
bindAddress: 0.0.0.0
metricsBindAddress: 0.0.0.0:10249
clientConnection:
kubeconfig: /opt/kubernetes/cfg/kube-proxy.kubeconfig
hostnameOverride: easyk8s1
clusterCIDR: 10.0.0.0/24
mode: ipvs
ipvs:
scheduler: "rr"
iptables:
masqueradeAll: true
EOF



# 安装ipvsadm
yum install ipvsadm -y



# 创建kubelet的Service文件
cat > /usr/lib/systemd/system/kubelet.service << EOF
[Unit]
Description=Kubernetes Kubelet
After=docker.service
Wants=docker.service

[Service]
EnvironmentFile=/opt/kubernetes/cfg/kubelet.conf
ExecStart=/opt/kubernetes/bin/kubelet \$KUBELET_OPTS
Restart=on-failure
LimitNOFILE=65536

[Install]
WantedBy=multi-user.target
EOF



# 创建kube-proxy的Service文件
cat > /usr/lib/systemd/system/kube-proxy.service << EOF
[Unit]
Description=Kubernetes Proxy
After=network.target

[Service]
EnvironmentFile=/opt/kubernetes/cfg/kube-proxy.conf
ExecStart=/opt/kubernetes/bin/kube-proxy \$KUBE_PROXY_OPTS
Restart=on-failure
LimitNOFILE=65536

[Install]
WantedBy=multi-user.target
EOF

执行以下操作生成bootstrap.kubeconfig配置文件和kube-proxy.kubeconfig配置文件,并拷贝到所有Node节点

1
2
3
4
5
6
7
8
9
10
11
12
13
14
15
16
17
18
19
20
21
22
23
24
25
26
27
28
29
30
31
32
33
34
35
36
37
38
39
40
41
42
43
44
45
46
47
48
49
50
51
52
# 在安装了cfssl工具的主机(建议用master1)上生成kubelet bootstrap kubeconfig配置文件
# 以下是Shell命令,直接在终端执行
# KUBE_APISERVER地址修改为实际环境apiserver的IP:Port或VIP:Port
# TOKEN修改为/opt/kubernetes/cfg/token.csv中的token值
KUBE_CONFIG="/root/k8s-cert/bootstrap.kubeconfig"
KUBE_APISERVER="https://10.211.55.10:8443"
TOKEN="16654491086d9095bd387c665efe01dd"

kubectl config set-cluster kubernetes \
--certificate-authority=/opt/kubernetes/ssl/ca.pem \
--embed-certs=true \
--server=${KUBE_APISERVER} \
--kubeconfig=${KUBE_CONFIG}
kubectl config set-credentials "kubelet-bootstrap" \
--token=${TOKEN} \
--kubeconfig=${KUBE_CONFIG}
kubectl config set-context default \
--cluster=kubernetes \
--user="kubelet-bootstrap" \
--kubeconfig=${KUBE_CONFIG}
kubectl config use-context default --kubeconfig=${KUBE_CONFIG}

# 将bootstrap.kubeconfig文件拷贝到所有node节点上
scp -r /root/k8s-cert/bootstrap.kubeconfig easyk8s1:/opt/kubernetes/cfg/bootstrap.kubeconfig



# 在安装了cfssl工具的主机(建议用master1)上生成kube-proxy.kubeconfig配置文件
# 以下是Shell命令,直接在终端执行
# KUBE_APISERVER地址修改为实际环境apiserver的IP:Port或VIP:Port
KUBE_CONFIG="/root/k8s-cert/kube-proxy.kubeconfig"
KUBE_APISERVER="https://10.211.55.10:8443"

cd /root/k8s-cert/
kubectl config set-cluster kubernetes \
--certificate-authority=/opt/kubernetes/ssl/ca.pem \
--embed-certs=true \
--server=${KUBE_APISERVER} \
--kubeconfig=${KUBE_CONFIG}
kubectl config set-credentials kube-proxy \
--client-certificate=./kube-proxy.pem \
--client-key=./kube-proxy-key.pem \
--embed-certs=true \
--kubeconfig=${KUBE_CONFIG}
kubectl config set-context default \
--cluster=kubernetes \
--user=kube-proxy \
--kubeconfig=${KUBE_CONFIG}
kubectl config use-context default --kubeconfig=${KUBE_CONFIG}

# 将kube-proxy.kubeconfig文件拷贝到所有node节点上
scp -r /root/k8s-cert/kube-proxy.kubeconfig easyk8s1:/opt/kubernetes/cfg/kube-proxy.kubeconfig

从上面安装了cfssl工具的主机上拷贝ca证书和kube-proxy的自签证书和私钥到所有Node节点的/opt/kubernetes/ssl目录下

1
2
cd /root/k8s-cert/
scp -r ca.pem kube-proxy.pem kube-proxy-key.pem easyk8s1:/opt/kubernetes/ssl/

设置kubelet和kube-proxy开机自启并启动

1
2
3
4
5
6
7
systemctl daemon-reload
systemctl enable kubelet
systemctl enable kube-proxy
systemctl start kubelet
systemctl start kube-proxy
systemctl status kubelet
systemctl status kube-proxy

允许给Node颁发证书

当kubelet和kube-proxy成功启动后,此时在任意一台master节点上执行kubectl get csr可以看到有新的节点请求颁发证书(CONDITION字段处于Pending状态),执行以下命令允许给Node颁发证书

1
2
# node-csr-xxxxxx替换成执行kubectl get csr查询到的节点NAME值,多个用空格隔开
kubectl certificate approve node-csr--p9rVRfwl6f5UvR8iRQvpiHuN53qfwMNSRVSfSjTURk

授权颁发证书后,在任意一台master节点执行kubectl get node能看到Node节点都还处于NotReady状态,这是因为现在还没安装网络插件

补充知识点
1.若kubectl或kube-proxy配置文件中的hostname-override配置参数漏修改,导致授权后master无法正常获取到Node节点信息,除了修改kubelet.conf--hostname-override配置和kube-proxy-config.ymlhostnameOverride配置外,还需要将kubelet.kubeconfig文件(这个文件是master认证后客户端自动生成的)删除,才可重新申请授权,否则报错信息类似如下:

1
kubelet_node_status.go:94] Unable to register node "k8s-node2" with API server: nodes "k8s-node2" is forbidden: node "k8s-node1" is not allowed to modify node "k8s-node2"

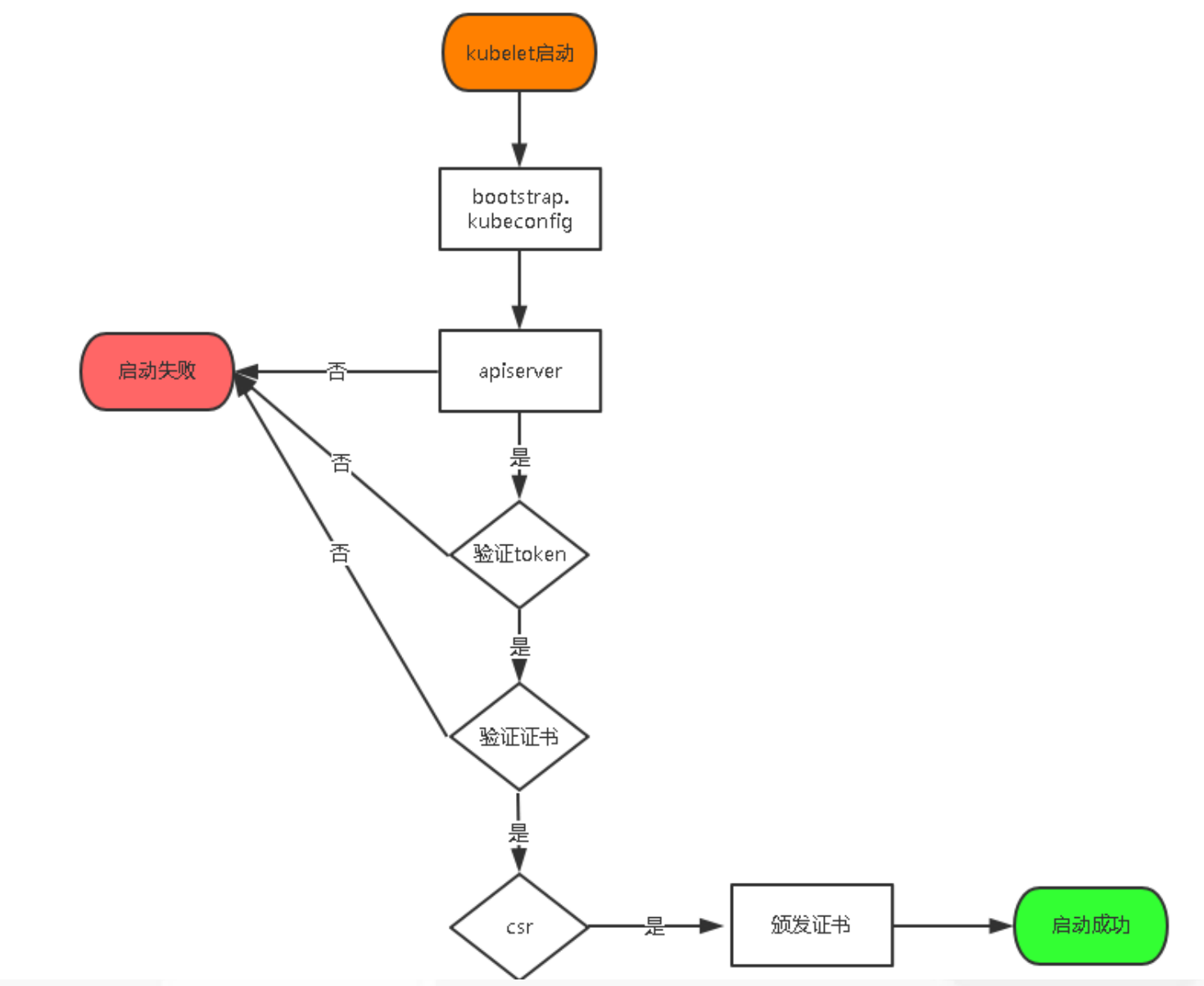
2.TLS Bootstrapping 机制流程(Kubelet)

3.如何删除一个Node节点并重新接入集群
在Master节点操作

1
2
kubectl drain 10.211.55.9 --delete-local-data
kubectl delete node 10.211.55.9

在Node节点操作

1
2
3
4
rm -rf /opt/kubernetes/cfg/kubelet.kubeconfig
rm -rf /opt/kubernetes/ssl/kubelet*
systemctl restart kubelet
systemctl restart kube-proxy

在Master节点重新授权

1
2
kubectl get csr
kubectl certificate approve xxxx

部署CNI网络

Kubernetes支持多种网络类型,详细可参考以下文档:

本文将介绍Calico网络的安装方法

在任意一台master节点执行以下命令下载Calico的资源清单文件,或者到https://github.com/projectcalico/calico获取对应版本的manifests/calico.yaml文件

1
2
cd /root/
curl https://docs.projectcalico.org/manifests/calico.yaml -O

编辑calico.yaml文件,根据实际环境情况修改CALICO_IPV4POOL_CIDR配置

说明
CALICO_IPV4POOL_CIDR指定的网段要与/opt/kubernetes/cfg/kube-controller-manager.conf中的--cluster-cidr参数指定的网段一致

1
2
3
4
5
6
7
8
9
10
...
# The default IPv4 pool to create on startup if none exists. Pod IPs will be
# chosen from this range. Changing this value after installation will have
# no effect. This should fall within `--cluster-cidr`.
- name: CALICO_IPV4POOL_CIDR
value: "10.244.0.0/16"
# Disable file logging so `kubectl logs` works.
- name: CALICO_DISABLE_FILE_LOGGING
value: "true"
...

修改完成后进行安装

1
kubectl apply -f /root/calico.yaml

查看Calico的pod创建情况,待所有pod都处于Running状态后表示CNI部署完成

1
watch kubectl get pods -n kube-system -o wide

授权apiserver访问kubelet

为提供安全性,kubelet禁止匿名访问,必须授权才可以。一个常见的表现就是无法通过kubectl logs查看pod的日志,错误输出类似如下:

Error from server (Forbidden): Forbidden (user=kubernetes, verb=get, resource=nodes, subresource=proxy) ( pods/log kube-flannel-ds-amd64-cdmcd)

在任意一台master节点上执行以下命令进行授权

1
2
3
4
5
6
7
8
9
10
11
12
13
14
15
16
17
18
19
20
21
22
23
24
25
26
27
28
29
30
31
32
33
34
35
36
37
38
39
40
# 创建apiserver-to-kubelet-rbac.yaml文件
cat > /root/apiserver-to-kubelet-rbac.yaml << EOF
apiVersion: rbac.authorization.k8s.io/v1
kind: ClusterRole
metadata:
annotations:
rbac.authorization.kubernetes.io/autoupdate: "true"
labels:
kubernetes.io/bootstrapping: rbac-defaults
name: system:kube-apiserver-to-kubelet
rules:
- apiGroups:
- ""
resources:
- nodes/proxy
- nodes/stats
- nodes/log
- nodes/spec
- nodes/metrics
- pods/log
verbs:
- "*"
---
apiVersion: rbac.authorization.k8s.io/v1
kind: ClusterRoleBinding
metadata:
name: system:kube-apiserver
namespace: ""
roleRef:
apiGroup: rbac.authorization.k8s.io
kind: ClusterRole
name: system:kube-apiserver-to-kubelet
subjects:
- apiGroup: rbac.authorization.k8s.io
kind: User
name: kubernetes
EOF


kubectl apply -f /root/apiserver-to-kubelet-rbac.yaml

环境测试验证

在任意一个master节点上执行以下命令创建一个nginx pod并暴露端口测试是否可以从外部正常访问

1
2
3
4
5
6
7
8
9
10
# 创建nginx deployment
kubectl create deployment web --image=nginx

# 暴露端口
kubectl expose deployment web --port=80 --type=NodePort

# 查看对应的访问端口
kubectl get service
NAME TYPE CLUSTER-IP EXTERNAL-IP PORT(S) AGE
web NodePort 10.0.0.34 <none> 80:32163/TCP 61s

浏览器访问:http://<Node_IP>:32163如果能正常返回nginx欢迎页面,则表示环境一切正常。

说明
验证正常后记得清理测试资源哦~

1
2
kubectl delete service web
kubectl delete deployment web

部署CoreDNS


部署CoreDNS主要是为了给Kubernetes的Service提供DNS解析服务,使得程序可以通过Service的名称进行访问

  • DNS服务监视Kubernetes API,为每一个Service创建DNS记录用于域名解析。
  • ClusterIP A记录格式:<service-name>.<namespace-name>.svc.<domain_suffix>,示例:my-svc.my-namespace.svc.cluster.local

使用kubeadm方式部署的Kubernetes会自动安装CoreDNS,二进制部署方式则需要自行安装

从Github地址上下载coredns.yaml.base文件到任意master节点的/root/目录下,并重命名为coredns.yaml,然后参考下方标注修改其中的部分参数

  • __MACHINE_GENERATED_WARNING__替换为This is a file generated from the base underscore template file: coredns.yaml.base
  • __PILLAR__DNS__DOMAIN____DNS__DOMAIN__替换为cluster.local,若要使用非默认域名如koenli.net记得要与node节点上/opt/kubernetes/cfg/kubelet-config.yml文件中的clusterDomain参数保持一致,并要调整api-server证书中的hosts字段值并重新颁发证书
  • __PILLAR__DNS__MEMORY__LIMIT____DNS__MEMORY__LIMIT__替换为170Mi,此内存限制的值可根据实际环境资源进行调整
  • __PILLAR__DNS__SERVER____DNS__SERVER__替换为10.0.0.2,此IP地址需要与Node节点上/opt/kubernetes/cfg/kubelet-config.yml文件中配置的clusterDNS字段的IP一致

说明
官方提供的yaml文件中使用的镜像仓库在境外,国内无法访问。建议将其替换为国内阿里云的替代镜像仓库

官方镜像仓库 阿里云替代镜像仓库
docker.io/coredns/coredns registry.cn-hangzhou.aliyuncs.com/google_containers/coredns

以下为我替换后最终的文件内容

1
2
3
4
5
6
7
8
9
10
11
12
13
14
15
16
17
18
19
20
21
22
23
24
25
26
27
28
29
30
31
32
33
34
35
36
37
38
39
40
41
42
43
44
45
46
47
48
49
50
51
52
53
54
55
56
57
58
59
60
61
62
63
64
65
66
67
68
69
70
71
72
73
74
75
76
77
78
79
80
81
82
83
84
85
86
87
88
89
90
91
92
93
94
95
96
97
98
99
100
101
102
103
104
105
106
107
108
109
110
111
112
113
114
115
116
117
118
119
120
121
122
123
124
125
126
127
128
129
130
131
132
133
134
135
136
137
138
139
140
141
142
143
144
145
146
147
148
149
150
151
152
153
154
155
156
157
158
159
160
161
162
163
164
165
166
167
168
169
170
171
172
173
174
175
176
177
178
179
180
181
182
183
184
185
186
187
188
189
190
191
192
193
194
195
196
197
198
199
200
201
202
203
204
205
206
207
208
209
210
211
212
213
214
215
# This is a file generated from the base underscore template file: coredns.yaml.base 

apiVersion: v1
kind: ServiceAccount
metadata:
name: coredns
namespace: kube-system
labels:
kubernetes.io/cluster-service: "true"
addonmanager.kubernetes.io/mode: Reconcile
---
apiVersion: rbac.authorization.k8s.io/v1
kind: ClusterRole
metadata:
labels:
kubernetes.io/bootstrapping: rbac-defaults
addonmanager.kubernetes.io/mode: Reconcile
name: system:coredns
rules:
- apiGroups:
- ""
resources:
- endpoints
- services
- pods
- namespaces
verbs:
- list
- watch
- apiGroups:
- ""
resources:
- nodes
verbs:
- get
---
apiVersion: rbac.authorization.k8s.io/v1
kind: ClusterRoleBinding
metadata:
annotations:
rbac.authorization.kubernetes.io/autoupdate: "true"
labels:
kubernetes.io/bootstrapping: rbac-defaults
addonmanager.kubernetes.io/mode: EnsureExists
name: system:coredns
roleRef:
apiGroup: rbac.authorization.k8s.io
kind: ClusterRole
name: system:coredns
subjects:
- kind: ServiceAccount
name: coredns
namespace: kube-system
---
apiVersion: v1
kind: ConfigMap
metadata:
name: coredns
namespace: kube-system
labels:
addonmanager.kubernetes.io/mode: EnsureExists
data:
Corefile: |
.:53 {
errors
health {
lameduck 5s
}
ready
kubernetes cluster.local in-addr.arpa ip6.arpa {
pods insecure
fallthrough in-addr.arpa ip6.arpa
ttl 30
}
prometheus :9153
forward . /etc/resolv.conf {
max_concurrent 1000
}
cache 30
loop
reload
loadbalance
}
---
apiVersion: apps/v1
kind: Deployment
metadata:
name: coredns
namespace: kube-system
labels:
k8s-app: kube-dns
kubernetes.io/cluster-service: "true"
addonmanager.kubernetes.io/mode: Reconcile
kubernetes.io/name: "CoreDNS"
spec:
# replicas: not specified here:
# 1. In order to make Addon Manager do not reconcile this replicas parameter.
# 2. Default is 1.
# 3. Will be tuned in real time if DNS horizontal auto-scaling is turned on.
strategy:
type: RollingUpdate
rollingUpdate:
maxUnavailable: 1
selector:
matchLabels:
k8s-app: kube-dns
template:
metadata:
labels:
k8s-app: kube-dns
spec:
securityContext:
seccompProfile:
type: RuntimeDefault
priorityClassName: system-cluster-critical
serviceAccountName: coredns
affinity:
podAntiAffinity:
preferredDuringSchedulingIgnoredDuringExecution:
- weight: 100
podAffinityTerm:
labelSelector:
matchExpressions:
- key: k8s-app
operator: In
values: ["kube-dns"]
topologyKey: kubernetes.io/hostname
tolerations:
- key: "CriticalAddonsOnly"
operator: "Exists"
nodeSelector:
kubernetes.io/os: linux
containers:
- name: coredns
image: docker.io/coredns/coredns:1.8.0
imagePullPolicy: IfNotPresent
resources:
limits:
memory: 170Mi
requests:
cpu: 100m
memory: 70Mi
args: [ "-conf", "/etc/coredns/Corefile" ]
volumeMounts:
- name: config-volume
mountPath: /etc/coredns
readOnly: true
ports:
- containerPort: 53
name: dns
protocol: UDP
- containerPort: 53
name: dns-tcp
protocol: TCP
- containerPort: 9153
name: metrics
protocol: TCP
livenessProbe:
httpGet:
path: /health
port: 8080
scheme: HTTP
initialDelaySeconds: 60
timeoutSeconds: 5
successThreshold: 1
failureThreshold: 5
readinessProbe:
httpGet:
path: /ready
port: 8181
scheme: HTTP
securityContext:
allowPrivilegeEscalation: false
capabilities:
add:
- NET_BIND_SERVICE
drop:
- all
readOnlyRootFilesystem: true
dnsPolicy: Default
volumes:
- name: config-volume
configMap:
name: coredns
items:
- key: Corefile
path: Corefile
---
apiVersion: v1
kind: Service
metadata:
name: kube-dns
namespace: kube-system
annotations:
prometheus.io/port: "9153"
prometheus.io/scrape: "true"
labels:
k8s-app: kube-dns
kubernetes.io/cluster-service: "true"
addonmanager.kubernetes.io/mode: Reconcile
kubernetes.io/name: "CoreDNS"
spec:
selector:
k8s-app: kube-dns
clusterIP: 10.0.0.2
ports:
- name: dns
port: 53
protocol: UDP
- name: dns-tcp
port: 53
protocol: TCP
- name: metrics
port: 9153
protocol: TCP

执行以下命令进行安装

1
kubectl apply -f /root/coredns.yaml

查看CoreDNS的pod创建情况,待所有Pod均为Running状态后表示部署完成

1
watch kubectl get pod -n kube-system

在任意master节点上执行以下命令创建一个busybox容器,在容器中ping service的名称看是否可以正常解析出IP地址,如果可以则说明DNS服务部署成功。

1
2
3
4
5
6
7
8
9
10
11
12
13
14
15
16
17
18
19
20
21
22
23
24
25
26
27
28
29
30
31
32
33
34
cat > /root/bs.yaml << EOF
apiVersion: v1
kind: Pod
metadata:
name: busybox
namespace: default
spec:
containers:
- image: busybox:1.28.4
command:
- sleep
- "3600"
imagePullPolicy: IfNotPresent
name: busybox
restartPolicy: Always
EOF

kubectl apply -f /root/bs.yaml
watch kubectl get pods

# 待pod处于Running状态后执行以下命令进入容器中
kubectl exec -ti busybox sh

# 在容器中执行以下命令如果出现类似输出则说明解析正常
/ # nslookup kubernetes
Server: 10.0.0.2
Address 1: 10.0.0.2 kube-dns.kube-system.svc.cluster.local

Name: kubernetes
Address 1: 10.0.0.1 kubernetes.default.svc.cluster.local
/ # exit

# 删除测试容器
kubectl delete -f /root/bs.yaml

部署Kubernetes Dashboard

在任意一台master节点上下载Kubernetes Dashboard的yaml文件到/root目录下

说明
本文以安装v2.2.0版本为例,实际安装时请到Github地址获取对应版本的yaml文件下载地址

1
2
cd /root/
wget https://raw.githubusercontent.com/kubernetes/dashboard/v2.2.0/aio/deploy/recommended.yaml

编辑recommended.yaml文件,找到kubernetes-dashboard这个Service的部分,设置其typeNodePortnodePort30001(可自定义)

1
2
3
4
5
6
7
8
9
10
11
12
13
14
15
16
17
...
kind: Service
apiVersion: v1
metadata:
labels:
k8s-app: kubernetes-dashboard
name: kubernetes-dashboard
namespace: kubernetes-dashboard
spec:
type: NodePort
ports:
- port: 443
targetPort: 8443
nodePort: 30001
selector:
k8s-app: kubernetes-dashboard
...

修改完成后,执行以下命令部署Kubernetes Dashboard

1
kubectl apply -f /root/recommended.yaml

查看Kubernetes Dashboard的pod创建情况,待所有pod都处于Running状态后再继续下面的步骤

1
watch kubectl get pods -n kubernetes-dashboard

创建service account并绑定默认cluster-admin管理员集群角色

1
2
3
4
5
6
7
8
9
10
11
12
13
14
15
16
17
18
19
20
21
22
23
24
# 创建授权的yaml文件
cat > /root/dashboard-adminuser.yaml << EOF
apiVersion: v1
kind: ServiceAccount
metadata:
name: admin-user
namespace: kubernetes-dashboard
---
apiVersion: rbac.authorization.k8s.io/v1
kind: ClusterRoleBinding
metadata:
name: admin-user
roleRef:
apiGroup: rbac.authorization.k8s.io
kind: ClusterRole
name: cluster-admin
subjects:
- kind: ServiceAccount
name: admin-user
namespace: kubernetes-dashboard
EOF

# 执行授权
kubectl apply -f /root/dashboard-adminuser.yaml

获取登录token

1
kubectl -n kubernetes-dashboard describe secret $(kubectl -n kubernetes-dashboard get secret | grep admin-user | awk '{print $1}')

使用上面输出的token登录Kubernetes Dashboard(https://<NODE_IP>:30001)。

说明
协议要用HTTPS

说明
如果在Chrome浏览器中访问Kubernetes Dashboard没有”继续前往x.x.x.x(不安全)”的选项,可参考下面的步骤进行处理

1.在刚执行命令部署Kubernetes Dashboard的master节点上执行以下命令删除默认的secret,并用自签证书创建新的secret(注意修改自签证书的路径是否与实际环境一致)

1
2
kubectl delete secret kubernetes-dashboard-certs -n kubernetes-dashboard
kubectl create secret generic kubernetes-dashboard-certs --from-file=/opt/kubernetes/ssl/apiserver-key.pem --from-file=/opt/kubernetes/ssl/apiserver.pem -n kubernetes-dashboard

2.修改/root/recommended.yaml文件,在args下面指定证书文件和Key文件(搜索auto-generate-certificates即可跳转到对应位置)

1
2
3
4
5
args:
# PLATFORM-SPECIFIC ARGS HERE
- --auto-generate-certificates
- --tls-key-file=apiserver-key.pem
- --tls-cert-file=apiserver.pem

3.重新应用recommended.yaml

1
kubectl apply -f /root/recommended.yaml

4.确认Kubernetes Dashboard的pod都处于Running状态

1
watch kubectl get pods -n kubernetes-dashboard

5.重新访问https://<NODE_IP>:30001

到目前为止一套3Master+3个Node的高可用Kubernetes集群全部搭建完成。如果还需要再配置kubectl命令自动补全、安装ingress-nginx、安装Helm可继续参考后续章节。

配置kubectl命令自动补全


在所有master节点上执行以下操作

1
2
3
4
5
6
7
8
9
# 安装bash-completion
yum install bash-completion -y
source /usr/share/bash-completion/bash_completion

# 在/etc/profile文件末尾添加内容source <(kubectl completion bash)
sed -i '$a\source <(kubectl completion bash)' /etc/profile

# 使配置生效
source /etc/profile

安装ingress-nginx


访问Github地址,切换到所需版本,找到deploy/static/provider/baremetal/deploy.yaml或者deploy/static/mandatory.yaml资源清单文件,下载并上传到任意一台master节点的/root目录,重命名为ingress.yaml(也可直接将文件内容复制然后在机器上新建文件粘贴,保存为ingress.yaml

说明
本文以0.30.0为例

编辑ingress.yaml文件,在Deployment.spec.template.spec中设置启用hostNetwork并添加Service相关配置

1
2
3
4
5
6
7
8
9
10
11
12
13
14
15
16
17
18
19
20
21
22
23
24
25
26
27
28
29
30
31
32
33
34
35
36
37
38
39
40
41
42
43
44
45
46
47
48
49
50
51
52
53
...
apiVersion: apps/v1
kind: Deployment
metadata:
name: nginx-ingress-controller
namespace: ingress-nginx
labels:
app.kubernetes.io/name: ingress-nginx
app.kubernetes.io/part-of: ingress-nginx
spec:
replicas: 1
selector:
matchLabels:
app.kubernetes.io/name: ingress-nginx
app.kubernetes.io/part-of: ingress-nginx
template:
metadata:
labels:
app.kubernetes.io/name: ingress-nginx
app.kubernetes.io/part-of: ingress-nginx
annotations:
prometheus.io/port: "10254"
prometheus.io/scrape: "true"
spec:
hostNetwork: true # 添加此行启用hostNetwork
# wait up to five minutes for the drain of connections
terminationGracePeriodSeconds: 300
serviceAccountName: nginx-ingress-serviceaccount
nodeSelector:
kubernetes.io/os: linux

...

# 在文件末尾添加以下配置
---
apiVersion: v1
kind: Service
metadata:
name: ingress-nginx
namespace: ingress-nginx
spec:
type: ClusterIP
ports:
- name: http
port: 80
targetPort: 80
protocol: TCP
- name: https
port: 443
targetPort: 443
protocol: TCP
selector:
app.kubernetes.io/name: ingress-nginx

执行以下命令安装ingress-nginx

1
2
cd /root/
kubectl apply -f ingress.yaml

确认ingress-nginx的pod创建情况,待所有pod都处于CompletedRunning状态后表示ingress-nginx部署完成

1
watch kubectl get pods -n ingress-nginx

验证ingress-nginx

1
2
3
4
5
6
7
8
9
10
11
12
13
14
# 创建nginx deployment和services
kubectl create deployment web --image=nginx
kubectl expose deployment web --port=80

# 创建ingress
kubectl delete -A ValidatingWebhookConfiguration ingress-nginx-admission
kubectl create ingress web --class=nginx \
--rule="test.koenli.com/*=web:80"

# 获取ingress-nginx-controller pod所在node节点IP
kubectl get pod -o wide -n ingress-nginx | grep ingress-nginx-controller

# 测试通过自定义域名访问,能正常返回Nginx欢迎页面代表正常。其中10.211.55.8需要替换成运行ingress-nginx-controller pod的node节点IP地址。
curl --resolve test.koenli.com:80:10.211.55.8 http://test.koenli.com

说明
验证正常后记得清理测试资源哦~

1
2
3
kubectl delete ingress web
kubectl delete service web
kubectl delete deployment web

安装Helm


说明
Helm目前存在Helm2Helm3两个大版本,两个版本互不兼容,根据Helm与Kubernetes版本兼容情况结合实际业务需求安装其中一个版本即可

Helm2

下载所需版本的Helm安装包(以2.17.0版本为例),上传到所有的master节点的/root/helm目录下(如果没有此目录需先创建),执行以下命令安装Helm客户端

1
2
3
4
cd /root/helm/
tar zxf helm-v2.17.0-linux-amd64.tar.gz
cd linux-amd64/
cp -a helm /usr/local/bin/

创建Tiller授权清单并应用

1
2
3
4
5
6
7
8
9
10
11
12
13
14
15
16
17
18
19
20
21
22
23
24
cat > /root/helm/tiller-rbac.yaml << EOF
---
apiVersion: v1
kind: ServiceAccount
metadata:
name: tiller
namespace: kube-system

---
apiVersion: rbac.authorization.k8s.io/v1
kind: ClusterRoleBinding
metadata:
name: tiller-cluster-rule
roleRef:
apiGroup: rbac.authorization.k8s.io
kind: ClusterRole
name: cluster-admin
subjects:
- kind: ServiceAccount
name: tiller
namespace: kube-system
EOF

kubectl apply -f /root/helm/tiller-rbac.yaml

在其中一台master执行以下命令初始化Helm服务端

1
helm init --service-account tiller --skip-refresh

使用命令查看Tiller的pod

1
kubectl get pods -n kube-system  |grep tiller

待Running后执行helm version,如果出现如下输出说明Helm的客户端和服务端安装完成。

1
2
Client: &version.Version{SemVer:"v2.17.0", GitCommit:"a690bad98af45b015bd3da1a41f6218b1a451dbe", GitTreeState:"clean"}
Server: &version.Version{SemVer:"v2.17.0", GitCommit:"a690bad98af45b015bd3da1a41f6218b1a451dbe", GitTreeState:"clean"}

说明
如果STATUSImagePullBackOff状态,说明拉取镜像失败,可尝试执行kubectl edit pods tiller-deploy-xxxxxxxx -n kube-system编辑Tiller的deployment,更换所使用的镜像为sapcc/tiller:[tag],此镜像为Mirror of https://gcr.io/kubernetes-helm/tiller/

1
2
3
4
...
# image: gcr.io/kubernetes-helm/tiller:v2.17.0
image: sapcc/tiller:v2.17.0
...

保存退出后执行以下命令查看Tiller的pod,待Running后执行helm version确认Helm是否安装完成。

1
kubectl get pods -n kube-system  |grep tiller

说明
如果执行helm version出现类似如下报错

1
2
Client: &version.Version{SemVer:"v2.17.0", GitCommit:"a690bad98af45b015bd3da1a41f6218b1a451dbe", GitTreeState:"clean"}
E1213 15:58:40.605638 10274 portforward.go:400] an error occurred forwarding 34583 -> 44134: error forwarding port 44134 to pod 1e92153b279110f9464193c4ea7d6314ac69e70ce60e7319df9443e379b52ed4, uid : unable to do port forwarding: socat not found

解决方法
在所有node节点上安装socat

1
yum install socat -y

Helm3

下载所需版本的Helm安装包(以3.14.2版本为例),上传到所有的master节点的/root/helm目录下(如果没有此目录需先创建),执行以下命令安装Helm并验证

1
2
3
4
5
6
7
8
# 安装
cd /root/helm/
tar zxf helm-v3.14.2-linux-amd64.tar.gz
cd linux-amd64/
cp -a helm /usr/local/bin/

# 验证
helm version